美高梅,成就璀璨時刻-官方网站
美高梅
智能装备
智能风机
专注海陆大兆瓦风机创新研制
了解详情
高效光伏
掌握全球第三代太阳能发电技术
了解详情
智慧储能
提供定制化智慧储能系统
了解详情
海洋牧场
创新风渔融合开发模式
了解详情
能源服务
智慧电站
定制化智慧风光电站整体解决方案
了解详情
智慧运维
全生命周期运维管理服务
了解详情
数字化平台
科技赋能新能源全生命周期管理
了解详情
绿能云平台
智慧场站运营系统
Deep Fusion X 平台
场景应用
绿美乡村
实现新能源产业助农
了解详情
绿色化工
低碳赋能化工产业
了解详情
零碳园区
打造绿色“零碳”园区
了解详情
海洋能源岛
海洋经济立体融合开发
了解详情
投资者关系
股市信息
A股公告
GDR公告
ESG报告
财务报告及业绩展示
管理团队
证券事务
媒体聚焦
新闻
品牌手册
图片
视频
关于我们
公司简介
董事长致辞
企业文化
人才发展
全球布局
美高梅
CN
EN
Please select your city
the United States
Canada
Australia
Japan
South Africa
Other
Confirm
Cancel
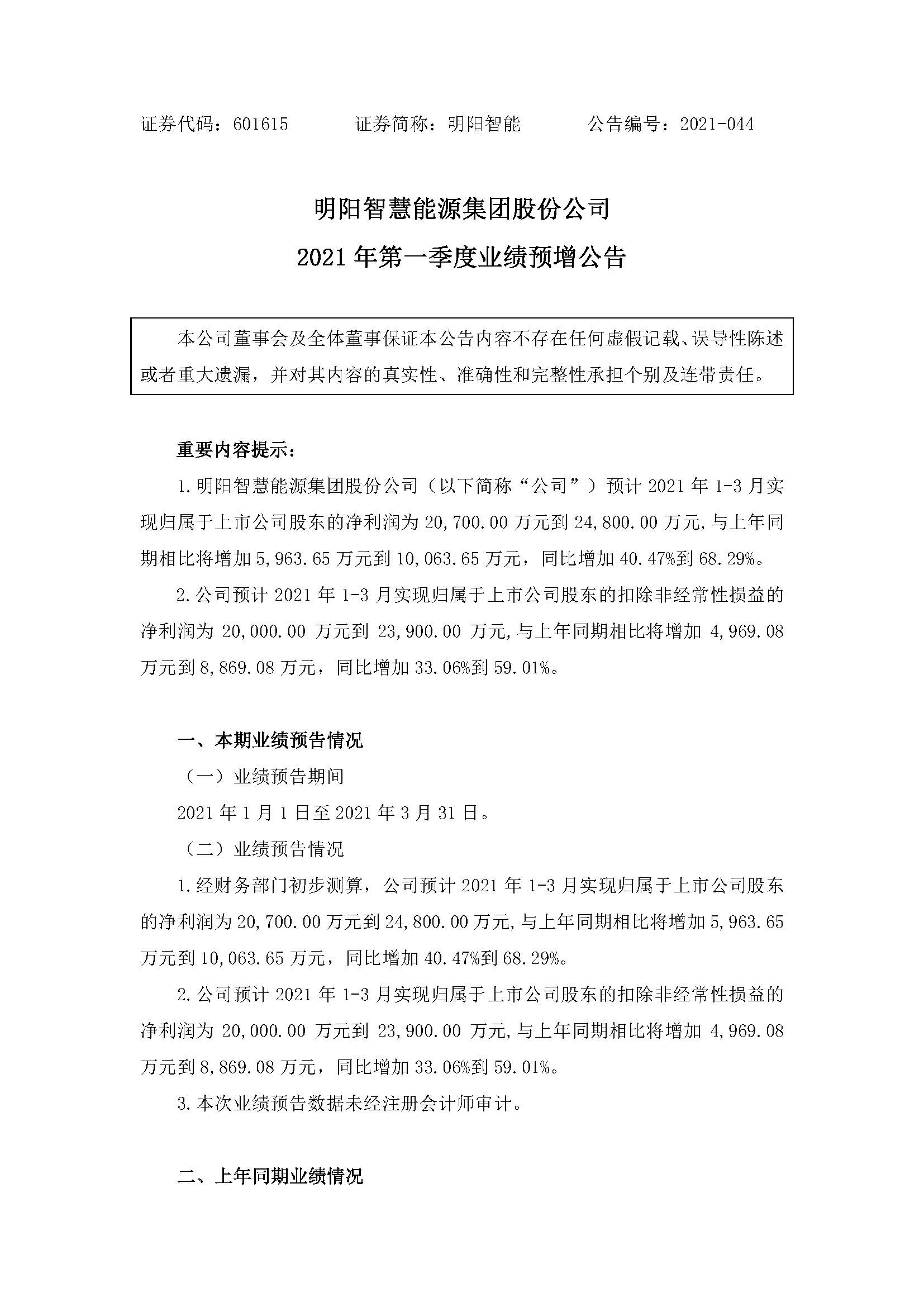
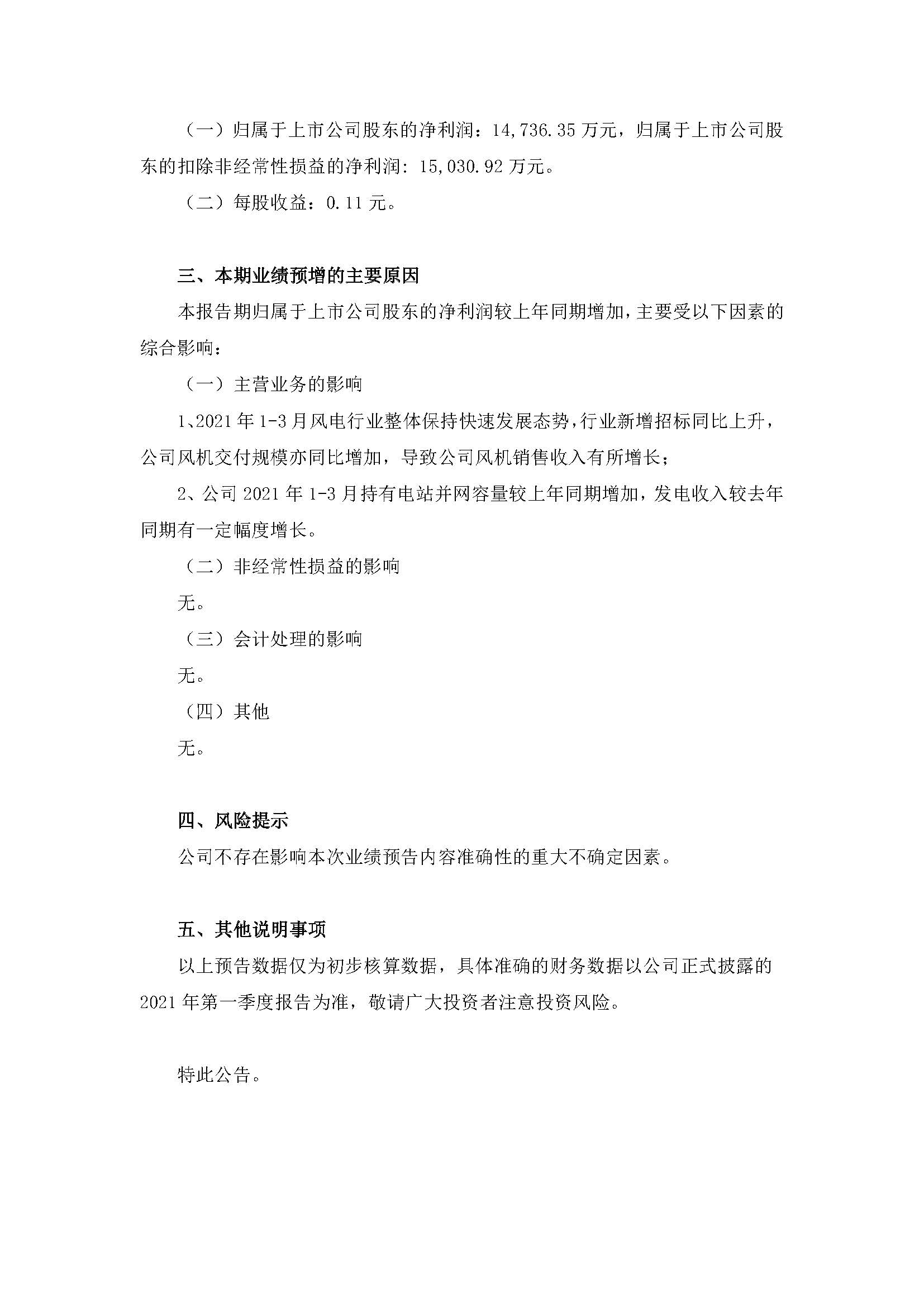
2021年第一季度业绩预增公告
发布时间:2021.04.15
[上一篇 ]
未来三年(2021-2023年度)股东回报规划
[下一篇 ]
关于2020年度利润分配预案的公告
返回列表
热门推荐
暂无数据
美高梅